The Sustainable Development Goals, known as the SDGs, were created in 2015 by the United Nations in order to guarantee a future for our planet and people. There are a total of 17 SDGs ranging for health and education to climate change. At a first glance these SDGs are individually designed and implemented but actually there is an intrinsic complementary element between all the 17 goals.
On this matter, Le Blanc (2015) shows the interconnection between the SDGs and its targets and how the targets are actually regarding to more than one goal creating an integrated network. Where the goals of inequality, consumption and sustainable production, poverty, hunger and education are on its core.

Image 1. SDG as a target network (Le Blanc, 2015)
Le Blanc gives the example of target 12.4 “to achieve the environmentally sound management of chemicals and all wastes throughout their life cycle by 2020, significantly reducing their release to air, water, and soil to minimize adverse impacts on human health and the environment” which relates directly to the SDG 3 – Good health and wellbeing. Therefore, for the success of the UN agenda is imperative to work towards all the goals as they each influence the other. To illustrate that Ferri and Sedehi (2018) verified the positive and negative influence between each development goal. It is possible to attest that there are differences within their respective effects but clearly all are impacted in some level from another goal.

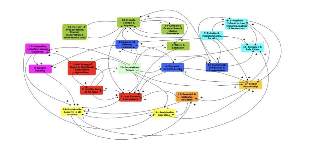
Image 2. A Systemic View of overall Sustainable Development Goals (Ferri and Sedehi, 2018).
On their systemic view the authors suggest, for example, that SDG 16 – Peaceful and inclusive societies has a direct impact on SDG 1 – Less poverty everywhere, SDG 19 – Sustainable security in all its forms and SDG 18 – Sustainable migration. As in a society more inclusive is expected that it will be less poverty or a small difference between the economic aspect between the social classes. At the same time being more inclusive it will be less violence. And people can easily migrate from one location to other if various cities are accepting societies. Still using the diagram from Ferri and Sedehi we see the impact of education on gender equality, climate change, and economic growth. For instance, Tristan McCowan (2023) outlines that higher education is a goal itself but at the same time foster the knowledge and values to achieve the sustainable development goals of gender equality, human rights, global citizenship, appreciation of cultural diversity, peace and nonviolence.
Furthermore, as the author points out the higher education through research, public service and other functions act as driver for the whole SDGs. Interestingly, in a study made by Joint Research Center of the European Union Comission (2023) focusing on the interlinkages between the SDG 5 – Gender equality is demonstrated how the goal is impacted by and impact other goals.

Image 3. Impact of SDG 5 on others goals (JCR, 2023)

Image 4. Impact of various SDGs on SDG 5 (JCR, 2023)
To demonstrate, a young woman with access to education will have better job opportunities, better knowledge about pregnancy and women rights. Which involves the goals of no poverty, health, gender equality, human rights and more. We also can link the demise of gender gap with families better structured, with a reduction in poverty, consequently lowering inequality and hunger and other multiple factors.
Similarly the Economic and Social Commission for Asia and the Pacific (Escap) – a regional commission from UN, mapped the interlinkages between the SDG 12 (responsible consumption) and the other goals.

Image 5. Map of interlinkages of SDG 12. (Escap)
Where we can verify the great impact on the SDGs related to the environment as water, pollution and wildlife but also verify its impacts on economic growth, sustainable energy and industrialization, as well as access to healthcare and education. With the responsible consumption is created less waste, less pollution, preventing wildlife deaths and climate change. Clothes and objects can be resold with a lower price enabling lower inequality, can generate new jobs with recycling and repurposing goods. The responsible consumption is a trend that the younger generation is cultivating and encouraging others. Therefore, it is extremely important to understand these interdependencies in order to ensure the effectiveness of the SDGs implementation. And we can also defend the relevance of different level of governance for the same reason. Where the governments (national and subnational) in conjunction with the civil society can work towards a better result. As the spillover effect will increase the efficiency of the development goals implementation.
Sources:
MCCOWAN, T. The crosscutting impact of higher education on the Sustainable Development Goals.2023. Available at: https://www.sciencedirect.com/science/article/pii/S0738059323002213?via%3Dihub
FERRI, Giovanni; SEDEHI, Habib. The System view of the Sustainable Development Goals. Center for Relationship Banking of Economic and Political Sciences and of Modern Languages – Working Paper, n. 28, 2018. DOI: 10.13140/RG.2.2.21412.32641. https://doi.org/10.2139/ssrn.3287918.
LE BLANC, David. Towards Integration at Last? The Sustainable Development Goals as a Network of Targets. DESA Working Paper, No. 141., <https://www.un.org/esa/desa/papers/2015/wp141_2015.pdf>.
Joint Research Center, Uncovering SDG Interlinkages: interconnection at the core of the 2030 Agenda. 2023.https://publications.jrc.ec.europa.eu/repository/bitstream/JRC134248/JRC134248_01.pdf
ESCAP, Map of interlinkages between the SDG 12. 2025. https://www.unescap.org/sites/default/files/Visualisation%20of%20interlinkages%20for%20SDG%2012.pdf



